
DATA SHEET QF4A512
Rev D4, Dec 07 63 www.quickfiltertech.com
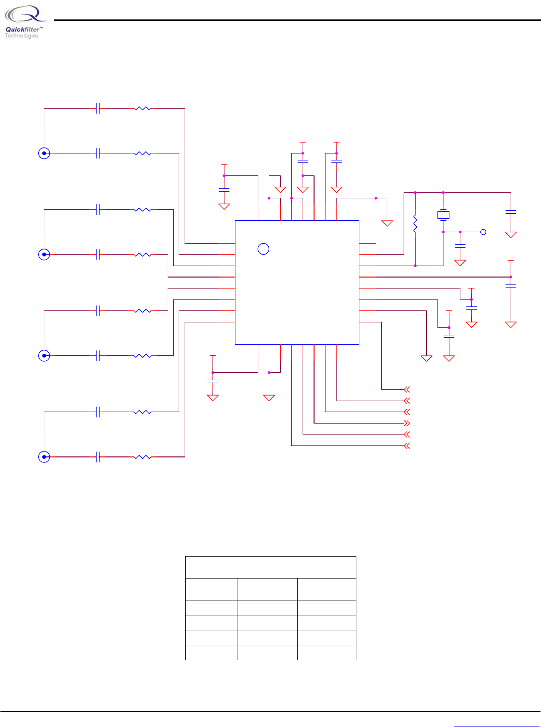
13.3 AC coupled, Differential
Figure 16. Application Circuit – Differential, ac coupled
Table 22. Example resistor values for ac-coupled, differential
AC-coupled, differential
Input level R1-R8 value PGA setting
1V ptp 0k x2
3.3V ptp 23k x2
5V ptp 40k x2
10V ptp 90k x2
R1
90K 1%
C17
0.1uF
0603
C3
3.3uF
RESET
C7
3.3uF
1V8
R7
90K 1%
Input
(10V AC)
U1
QF4A512
1
2
3
4
5
6
7
8
9
10
11
12
13
14
15
16
17
18
19
20
21
23
22
24
25
26
27
28
29
30
31
32
A1N
A1P
A2N
A2P
A3N
A3P
A4N
A4P
DVDD18
DGND
DGND
CSN
DRDY/SEL
SDO
SDI
SCLK
RSTN
DGND
DVDD18
DVDD33
XVDD18
XOUT
XIN
XGND
PGND
PVDD18
AGND
AVDD18
AVDD18
AGND
AGND
AVDD33
3V3
R2
90K 1%
DRDY
PGA x2
CH 1
C10
0.1 uF
0603
C11
0.1 uF
0603
CH 4
C5
3.3uF
R8
90K 1%
CH 3
C9
0.1uF
0603
R5
90K 1%
DOUT
CH 2
C8
3.3uF
J2
BNC
1
2
C13
18 pF
0603
1V8
J4
BNC
1
2
J1
BNC
1
2
X1
20.000 MHz
HCM49-20.000MABJT
1 2
C2
3.3uF
C15
0.1uF
0603
1V8
3V3
R4
90K 1%
C4
3.3uF
1V8
SCLK
R3
90K 1%
C6
3.3uF
DIN
AC Coupled
Differential
R6
90K 1%
J3
BNC
1
2
1V8
C1
3.3uF
R9
1Meg
CS
C14
0.1uF
0603
C16
0.1uF
0603
TP1
1
C12
18 pF
0603
Kommentare zu diesen Handbüchern